热门资讯> 正文
2025-01-08 07:02


一、什么是MACD指标?
MACD指标,称为指数平滑异同移动平均线,是由Geral Appel 于1979年提出的,它是一项利用长短期指数移动平均线之间的聚合与分离状况,对买进、卖出时机作出研判的趋势类技术指标。是从双指数移动平均线发展而来的,由快的指数移动平均线(EMA)减去慢的指数移动平均线,MACD的意义和双移动平均线基本相同,但阅读起来更方便。当MACD从负数转向正数,是买的信号。当MACD从正数转向负数,是卖的信号。当MACD以大角度变化,表示快的移动平均线和慢的移动平均线的差距非常迅速的拉开,代表了一个市场大趋势的转变。

二、MACD的重要形态及意义

(一)MACD与价格平均线的关系
MACD的计算是来源于指数移动平均线,所以可以近似的把MACD的DIF和DEA双线看成是两条价格移动平均线。由于它的参数分别设为12日和26日,所以,可以把DIF快线与DEA慢线分别近似地看成12日、26日价格平均线来应用。但是实际运行中DIF和DEA的敏感度远远领先于12日和26日价格平均线,这样就可以通过DIF和DEA的金叉与死叉提前对价格趋势做出预测。
另外,在价格均线体系中,我们常把60日均线当做生命线,把MACD的零轴当做MACD指标的多空分界线。当DIF和DEA站上零轴就是多头市场;当DIF和DEA跌落零轴之下就是空头市场,长期研究发现,MACD的零轴可以近似看作是一条拉平的60日价格平均线。
实例解析:湖北能源( 2011年11月~2012年7月)

从图中可以看出:

(二)MACD金叉
指MACD的快线DIF线自下而上穿过DEA慢线,MACD由绿柱转为红柱,代表股价由下跌开始转为抬升,意味着多头市场的开始。
按照金叉与零轴线位置关系的不同,可以分为零上金叉和零下金叉。
1、零上金叉:DIF和DEA都处于零轴上方时所形成的金叉。
因为当DIF和DEA都位于零轴上方,说明市场整体处于多头市场,此时若DIF上穿DEA形成金叉,则可靠性极高,这往往意味着新一波涨势的开始,而且上升幅度较大。
实例解析:福建水泥 (2006年10月~2008年4月)

2、零下金叉:指在DIF和DEA都处于零轴下方时,DIF上穿DEA所形成的金叉。因为当DIF和DEA都处于零轴下时,处于空头市场,此时DIF上穿DEA形成金叉,一般只是空头市场中短暂的反弹,所以它的稳定度和可靠性都比较低,反弹的力度一般也不大。当DIF和DEA在零下形成二次或多次金叉时,稳定度及可靠性都会大大提高,反弹力度一般比较大。
实例解析:春兰股份 (2011年4月~2011年9月)

(2)天业通联(2010年12月~2011年10月)

由此可知:
MACD金叉操盘口诀为零上金叉灵光光,零上死叉不灵光。
(三)MACD死叉
指DIF快线自上而下穿过DEA慢线,MACD柱线由红柱变为绿柱,表明股价由上升转为下跌,意味着空头市场的开始。
按照死叉与零轴线位置关系的不同,可以分为零上死叉和零下死叉。
1、零上死叉:指DIF快线和DEA慢线同在零轴上方所形成的死叉。
因为DIF快线和DEA慢线同在零轴上方,说明市场整体处于多头,DIF下穿DEA所形成的死叉往往只是多头市场中的一个回调,可靠性不高,且调整幅度不会太大。
实例解析:福建水泥(2011年2月~2011年8月)

2、零下死叉:指在DIF和DEA同时处于零轴以下,DIF下穿DEA所形成的死叉。
因为DIF和DEA同处于零轴以下,所以整个市场处于空头市场之下,当DIF下穿DEA往往意味着新一波下跌的开始,且可靠性极高,下跌幅度也较大。
实例解析:山推股份(2008年1月~2008年12月)

由此可知
MACD死叉操盘口诀为零上死叉不灵光,零下死叉死光光。
(四)顶背离
指当价格不断的创新高时,但是对应的MACD指标却没有相对应的走高,并且没有对价格走势进行有效的验证,而是背离式的走低或者走平钝化。这往往意味着上涨行情到了尾声,趋势随时都有可能反转下跌,顶背离的次数越多,反转下跌的风险就越大,所以要及时回避风险。
实例解析:华新水泥(2010年11月~2011年12月)

(五)底背离
指当价格不断的创新低时,相对应的MACD指标却并没有相对应的走低,并且没有对价格走势进行有效的验证,而是背离式的走高或者走平钝化。这往往意味着下跌行情到了尾声,趋势随时有可能反转上涨,底背离的次数越多,反转上涨的可能性就越大,这时候不必盲目割肉,当市场出现明显的放量上涨信号时,就可以反手做多。
实例解析:福耀玻璃(2008年4月~2009年5月)

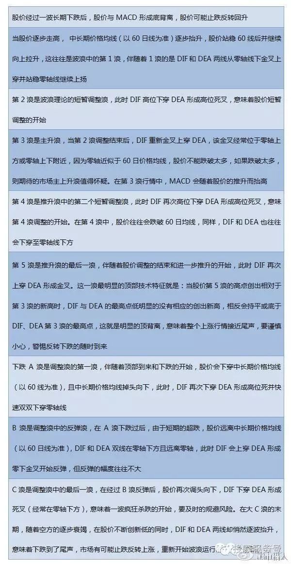
三、MACD中的波浪理论
技术分析流派中,美国人艾略特通过研究发现了股价普遍按着上升五浪和下跌三浪的规律循环运行,因此创立了著名的波浪理论。伴随着股价的波浪式运行规律,MACD也有它自身的“波浪”。
通过对MACD与波浪理论的配合研究,全面的揭示MACD自身的“波浪理论”,从而可以通过MACD来灵活的进行波段操作。
实例解析:华新水泥(2010年4月~2012年4月)

从上图中可以明显的看出:

四、MACD波段买卖实战绝技
通过对MACD基础以及实战应用的讲解,我们可以全面预测与把握股价运行的顶底及内在的一些规律,我们可以利用MACD轻松地进行波段买卖。
(一)MACD大波段买卖绝技


(二)MACD小波段买卖绝技


MACD基本原理是运用两条不同速度的股价指数平滑移动平均线(EMA)
来计算两者间的差离状态(DIF),
然后再对DIF进行指数平滑移动平均。
简而言之,
M ACD就是对长期与短期的移动平均线收敛或发散的征兆,
加以双重平滑处理,
用来判断买卖股票的时机与讯号。
提到了EMA线、DIF线、MACD线,

接下来说明这几条线是怎么来的。
一、指数平滑移动平均线(EMA):每天股价有不同比重,加权平均
一般的移动平均认为每天的股价都有它的重要性,
所以把每天的股价直接平均。
但常常会发生只要其中一天的股价的涨幅较大,
就会影响移动平均的数值。
但事实上,
最近发生的资料应该比较重要,
所以应该用较大的比重计算。
因此,EMA 就是依不同天用不同的权重,计算出来的。
二、DIF线:2条不同天期的EMA相减
DIF 是利用短期与长期的指数移动平均相减,计算出来的。
一般使用短期为12日,长期为26日。
三、MACD线:用DIF再取一次移动平均

计算出DIF后,再取DIF的移动平均,就是MACD线。
一般用DIF的9日移动平均。所以,

MACD指标最初由DIF与MACD两条线组成,
DIF(快)短期,判断股价趋势的变化。
MACD(慢)长期,判断股价大趋势。
后来才加入柱状图,
柱状图是用DIF-MACD 所绘制。
当DIF与MACD 交会,代表趋势发生转变。
所以MACD指标是判断股价波段走势的重要指标。
一般来说,可用快慢线交叉和柱状图,
这两种方式看出买卖讯号。
用快慢线交叉看出买卖点

1.快线(DIF) 向上突破慢线(MACD)。 →买进讯号
2.快线(DIF) 向下跌破慢线(MACD)。 →卖出讯号
用柱状图看出买卖点

柱线=(快线DIF)–(慢线MACD)
当柱线接近0时,
为短线买进或卖出讯号。
1.柱线由负转正,为买进讯号。
2.柱线由正转负,为卖出讯号。
最后,仍要提醒投资人,

使用技术指标须注意2件事:一致性与纪律
1.一段时间内固定用一种或者几种指标法。
2.一种技术指标的使用法不可以随意变动。
(转自:金融小博士)