热门资讯> 正文
2025-06-11 07:08
炒股就看金麒麟分析师研报,权威,专业,及时,全面,助您挖掘潜力主题机会!
运动相机/全景相机:行业高景气,影石、大疆等中国厂商正快速崛起
随着户外运动的兴起、社交媒体内容的超速增长以及VR/AR的逐步成熟,运动相机和全景相机作为捕捉和分享动态瞬间与沉浸式体验的关键设备,正逐步从极限运动玩家的小众影像设备,“破圈”成为广大户外运动爱好者、短视频用户的创意生产力工具,“新消费”属性显著,行业处在快速增长阶段。影石创新、GoPro、大疆是三大核心玩家。展望未来,“全能型”个人影像设备或是发展方向,行业的竞争核心正从以硬件参数为主,向AI、软件生态、差异化创新能力等多维度竞争转变。
市场空间:从“小众”市场到广阔蓝海
运动相机和全景相机从小众的极限运动爱好者的“记录工具”,逐步演变为大众用户的“创意生产力”工具,具备比较典型的“新消费”属性:体验至上、个性化与圈层化、典型UGC工具、不断拥抱AI等新技术,持续吸引着追求新奇体验和个性表达的消费者,这也是其能够逐步“破圈”的核心原因。根据沙利文数据,当前运动相机和全景相机的市场渗透率仍处于低位水平,随着渗透率持续提升,有望开启一个广阔的蓝海市场。23年全球运动相机市场规模314.4亿,预计27年将达到513.5亿,CAGR为13.0%;23年全球全景相机市场规模50.3亿元,预计27年将达到78.5亿,CAGR为11.8%。
竞争格局:GoPro、影石、大疆三巨头的角力场
1)运动相机格局:从一家独大到多强争霸。早期以GoPro为主导,2019年后大疆、影石先后布局,凭借强大的制造能力、产品创新力迅速成为运动相机的核心玩家。2)全景相机格局:“一超多强”。影石创新在全景相机领域占据主导地位(23年份额67.2%),其他厂商包括日本理光Ricoh、GoPro(23年份额分别为12.4%、9.2%)。综上,运动相机和全景相机领域主要由三巨头角力:GoPro面临竞争困局,正采取措施寻求突破;影石创新快速崛起,以创新和多元化抢占市场;而大疆凭借技术实力和品牌效应,产品迭代稳扎稳打,市场方面则锐意进取。
未来趋势:AI、软件生态、差异化创新能力将成为胜负手
运动相机和全景相机开始出现技术融合趋势,两者相互借鉴、功能渗透,界限逐渐模糊,“全能型”个人影像设备或是未来发展方向。过去运动相机和全景相机的竞争以硬件迭代为主,但参考手机影像发展历程,我们认为,运动相机和全景相机未来竞争的核心将从以硬件参数竞争为主,转向以AI为核心的智能化体验、软件生态的完善度以及差异化创新能力等多维度竞争。
区别于市场的观点
1)市场认为该行业是个小众行业,未来成长天花板有限。我们认为,运动相机和全景相机行业具备明显的“新消费”属性,近几年受益于户外运动的蓬勃发展以及“人人自媒体”的风潮,正处于“破圈”的过程中,未来成长空间可观;2)市场认为该行业竞争核心主要在于硬件,而硬件又多是外采,因此该行业壁垒不高。我们认为,该行业此前的竞争主要聚焦于产品功能创新和硬件的迭代,而硬件的壁垒主要在于供应链能力,但未来的竞争核心将从以硬件参数为主,向AI、软件生态以及差异化创新等多维度竞争转变。
风险提示:消费增长不及预期;产品迭代不及预期;市场竞争加剧;本研报中涉及到未上市公司或未覆盖个股内容,均系对其客观公开信息的整理,并不代表本研究团队对该公司、该股票的推荐或覆盖。
从小众影像设备到快速“破圈”的创意生产力工具
随着户外运动的兴起、社交媒体内容的爆发式增长以及虚拟现实(VR)与增强现实(AR)技术的逐步成熟,运动相机和全景相机作为捕捉和分享动态瞬间与沉浸式体验的关键设备,正逐步从极限运动玩家的小众影像设备,“破圈”成为广大户外运动爱好者、短视频用户的创意生产力工具。
运动相机&全景相机:相同与不同
运动相机是一种专为记录运动过程而设计的小型便携式相机,多用于滑雪、冲浪、跳伞、攀岩、极限运动等运动场景。其特点有:
1)小巧轻便与坚固耐用:设计紧凑,易于携带,并能固定在头盔、自行车、冲浪板等多种装备上,实现第一人称视角拍摄。
2)相对传统相机,拥有更广的拍摄视角。运动相机通常配备广角甚至超广角镜头,以捕捉更宽阔的视野,非常适合拍摄动态场景。
3)相对传统相机,具有更强的防抖、抗震、防水、防尘、耐热、耐摔等性能。运动相机通常要求三防技术(防水、防尘、防盐雾),后逐渐演变为六防技术(增加防震、防抖、防冻)。其中为达到很好的防抖效果,运动相机会内置先进的图像稳定系统,是运动相机的核心技术之一。
防抖技术包括光学防抖OIS(纯硬件驱动的物理防抖)和电子防抖EIS(算法主导的“电子补偿”)。各品牌都有自研的防抖技术:
①Gopro的HyperSmooth技术:是电子防抖技术的代表,通过多帧合成+智能裁剪实现画面稳定,牺牲部分画质换取极端场景稳定性;
②大疆RockSteady技术:是大疆 Osmo Action系列的防抖技术,结合电子防抖与算法优化,主打高频抖动精细化处理;
③影石FlowState防抖技术:是影石全景相机的防抖核心,通过六轴陀螺仪+ AI算法实现 360°无死角稳定。
4)对视频画质要求很高。多数运动相机支持高清(HD)、全高清(Full HD)甚至4K、5.3K、8K等超高清分辨率视频录制,保证影像清晰细腻。高帧率(如60fps、120fps、240fps)拍摄能力则支持流畅的慢动作回放。
全景相机:通过两个或以上的高精度鱼眼镜头同时交互拍摄来实现360度影像功能,利用算法自动拼接出360°全景图片或视频的智能影像设备。相比手机、运动相机较小的视场角,全景相机最大的特点在于其视场角可以达到360°。

此外,全景相机还具有如下特点:
1)图像拼接技术:全景相机的核心技术之一是将来自多个镜头或传感器捕捉到的画面通过复杂的算法无缝拼接成一张完整的全景图像或视频。
3)双模式录制:许多全景相机也支持单镜头模式,作为普通运动相机使用,提供更多拍摄选择。
根据功能特性、适用场景以及价格,可以将全景相机分为360°全景相机和VR全景相机。360°全景相机主要用于拍摄平面全景画面,主要应用于消费者日常生活、运动、娱乐场景,体积小、价格低。VR全景相机可用于拍摄立体的全景VR画面,具有3D景深效果,主要服务于媒体、影视、科技等领域的专业人员,在分辨率、高帧率、参数设定和图像处理效果等方面更为优越,体积较大,价格也相对更高。
运动相机和全景相机的性能主要依赖于其核心硬件,主要包括CMOS图像传感器、图像处理芯片(DSP)和光学镜头模组。CMOS传感器负责光电转换,其尺寸和质量直接影响成像效果,尤其是在暗光环境下的成像效果。DSP芯片则负责图像处理、算法运行(如防抖、色彩优化),其算力对最终成像质量至关重要。知名DSP芯片供应商包括安霸(Ambarella)、高通(Qualcomm)等。
摄像头模组的工作原理:物体通过镜头(Lens)聚集的光,投射到CMOS或CCD集成电路,光信号转换成电信号,再经过内部图像处理器(ISP)转换成数字图画信号输出到数字信号处理器(DSP)加工处理,转换成规范的RGB、YUV等格式图画信号。



用户画像:热血玩家 VS 创意先锋
运动相机目标用户:“热血玩家”。运动相机的核心用户群主要是极限运动爱好者与户外探险家,该类用户包括滑雪、冲浪、跳伞、攀岩、山地自行车、潜水等各类极限运动和户外探险活动爱好者。该类用户对相机的坚固耐用性、画质、防抖性能以及便携性和易用性有非常高的要求。另外,旅行爱好者与Vlogger也是运动相机的重要用户群体,他们使用运动相机记录旅行途中的风景、人文以及个人体验,制作旅行Vlog或短视频。他们需要相机能够捕捉到运动过程中的精彩瞬间和第一人称的沉浸式体验。此外,影石创新推出了Go系列拇指相机,主打轻量化运动相机,将运动相机的应用场景拓展到了家庭及休闲用户市场,主要用于记录家庭活动、宠物动态、日常生活点滴等。
全景相机目标用户:“创意先锋”。全景相机的目标用户群体与运动相机有部分重叠,同样可以用于户外运动场景,如滑雪、冲浪、骑行、跳伞等户外运动人群,但其目标用户也具备独特性,更容易受到内容创作者、旅拍、VR内容制作者等用户的青睐。
除消费级市场外,运动相机和全景相机也可用于专业级市场。如部分专业摄影师、摄像师以及媒体机构也会在特定场景下使用运动相机,例如在狭小空间拍摄、作为辅助机位或进行特殊视角记录。全景相机可以用于VR看房、360°视频会议采集设备、机器人全景视觉、远程医疗等专业领域。

市场空间:从“小众”市场到广阔蓝海
运动相机/全景相机发展史:曾经的“小众市场”
运动相机发展史
1、GoPro的崛起:运动相机标准定义者(2002-2011)
2002 年,冲浪爱好者尼克・伍德曼(Nicholas Woodma)创立 Woodman Labs(GoPro前身)。2004年,推出了首款商业化的运动相机“Hero”,一款35mm胶片的防水相机,专为冲浪设计,售价20美元,标志着运动相机作为一个独立品类的诞生。GoPro不断迭代产品,从胶片相机发展到数码相机和摄像机,2006年推出首款Digital HERO,具备10秒视频拍摄能力。
2009年,GoPro发布了首款高清运动相机HD HERO,实现用极小的机身完成1080P视频录制和内置充电电池。运动相机开始在极限运动、影视制作和体育赛事转播领域获得广泛应用,成为当时的主流设备。
2、技术创新与市场竞争加剧(2011-2017)
2012 年,GoPro HERO3 Black Edition 支持 4K 视频和彩色触摸屏,成为首款年销量超 200 万台的运动相机,公司当年营收金额达到5.26亿美元。GoPro通过成功的营销策略,如赞助极限赛事,迅速提升了品牌知名度和市场占有率,成为运动相机市场的领导者和代名词。
GoPro的成功吸引了众多竞争者进入市场,推动了运动相机功能的快速演进,画质、防抖、连接性成为竞争焦点。
传统电子巨头入局:索尼(Sony Action Cam系列,以画质和防抖见长)、佳明(Garmin VIRB系列,整合GPS和运动数据)等品牌凭借其技术积累和品牌优势加入竞争。Contour等品牌也曾是GoPro的有力竞争者,专注于特定用户体验。
技术及功能升级:1)画质持续提升:2K、4K分辨率逐渐成为标配;2)防抖技术不断突破:电子防抖(EIS)开始普及;3)无线连接:Wi-Fi、蓝牙功能使得相机可以与手机App连接,实现远程控制、取景和素材传输;4)内置屏幕:方便取景和回放;5)GPS与传感器:记录速度、轨迹、海拔等数据,丰富视频内容;6)裸机防水:部分产品开始支持不带防水壳的直接防水。
3、中国品牌的崛起与创新多元化(2019年至今)
中国品牌凭借强大的制造能力、快速的创新和对本土市场的理解,成为运动相机市场的重要力量。
1)大疆 (DJI)的入局 (2019年推出Osmo Action):凭借其在无人机领域积累的深厚影像技术和云台技术,DJI的Osmo Action系列以其前置彩屏、强大的RockSteady防抖、可靠的性能迅速获得市场认可,成为GoPro的强劲对手。
2)影石创新 (Insta360) 的颠覆式创新: Insta360不仅是运动相机的追随者,更是多个细分领域的开创者和领导者:GO系列拇指相机以其极致小巧的体积和独特的佩戴方式,开辟了“无感记录”的新场景;模块化相机ONE R/RS系列允许用户更换不同镜头模组(运动广角、360°全景、一英寸感光元件),实现一机多用;传统运动相机Ace/Ace Pro系列直接对标高端运动相机市场,在画质、易用性(如翻转屏)和AI功能上展现出了强大的竞争力。

全景相机发展史
全景相机的发展史,是从最初的专业、复杂、小众,走向消费化、智能化、易用化的过程。软件和AI算法的进步,在其中扮演了至关重要的角色,使其不再仅仅是一个“看得全”的工具,更成为了一个强大且富有创造力的个人影像解决方案。
2015 年,日本理光发布的第一款 360°全景相机Theta,全景相机市场正式开启。2017年开始,Insta360影石、三星、尼康等多个品牌纷纷推出全景相机。

从“记录工具”到“创意生产力”工具,“新消费”属性打开广阔蓝海市场
我们认为,运动相机和全景相机从小众的极限运动爱好者的“记录工具”,逐步演变为大众用户的“创意生产力”工具,具备比较典型的“新消费”属性,持续吸引着追求新奇体验和个性表达的消费者,这也是其能够逐步“破圈”的核心原因。
“新消费”的主要特点:1)体验至上:“悦己消费”成为重要驱动力;2)个性化与圈层化:年轻一代消费者追求个性表达,偏爱能够彰显自我、满足特定兴趣和圈层需求的产品;3)颜值即正义与设计感:产品的美学设计、颜值、质感成为影响购买决策的重要因素。4)科技赋能与智能化;5)内容驱动与社交分享:消费决策深受社交媒体、KOL/KOC、用户评价等内容影响;同时,购买的产品也常常成为其创造内容、进行社交分享的载体;6)品质与价值并重;7)国潮与文化自信;8)便捷高效与即时满足。
运动相机和全景相机均具备比较明显的“新消费”特点:
1)体验至上:两者都超越了传统相机的单纯“拍照”功能,更侧重于记录动态的、沉浸式的个人体验(如运动、旅行、Vlog、生活点滴),本身就是“体验经济”的产物。
2)个性化与圈层化:两者均拥有丰富的配件生态,可以根据不同的运动场景(滑雪、潜水、骑行、飞行等)进行个性化装配,围绕特定运动、创意拍摄、Vlog等形成了专门的用户圈层。
3)内容驱动与社交分享:运动相机和全景相机是典型的UGC(用户生成内容)工具,用户拍摄的极限运动、旅行Vlog等内容在社交平台广泛传播,全景相机还能够产出小行星、水晶球、移动延时等独特视觉效果的内容,驱动了产品的普及和品牌认知。
4)不断拥抱AI等新技术:不断集成更强的防抖技术(如HyperSmooth、RockSteady)、更高分辨率和帧率、AI场景识别、语音控制等智能功能。
5)两者代表着一种积极、探索、乐于分享的生活态度,与新一代消费者的价值观高度契合。
“新消费”属性打开广阔蓝海市场
作为一个新兴行业,当前运动相机和全景相机的市场渗透率仍处于低位水平(根据沙利文的数据,预计渗透率在小个位数水平),未来随着两者在户外运动用户、Vlog用户的渗透率持续提升,以运动相机和全景相机为代表的智能影像设备行业将开启一个广阔的蓝海市场。
根据Frost & Sullivan的数据,全球运动相机市场规模从2017年的139.3亿元增长至2023年的314.4亿元,CAGR达到14.5%,2027年预计将达到513.5亿元,23-27年CAGR为13.0%。从出货量来看,全球运动相机的出货量从2017年的 1410.5万台增加至 2023 年的 4461万台,2017-2023的CAGR达到21.2%,预计2027年将增加到6907.3万台。

根据Frost & Sullivan的数据,2017年全球全景相机市场规模为25.1亿元,2023年全球全景相机市场规模达到50.3亿元,同比增长21.79%,2027年预计将达到78.5亿元, 23-27年CAGR为11.8%。从出货量来看,全球全景相机出货量从2017年的88.2万台增加至2023年的196万台,2017-2023的CAGR达到14.2%,预计2027年将增加到316万台。

展望更长周期,运动相机和全景相机的渗透率有望加速提升,核心驱动因素在于:
1、需求端:体验经济的深化和创作者经济的指数级增长
体验经济的深化:后疫情时代,全球消费者尤其是千禧一代和Z世代,将可支配收入更多地投向了“购买体验”而非“拥有物品”。根据Research Dive的预测,全球探险旅游市场规模在2027年将接近1.8万亿美元。运动/全景相机作为记录这些独特体验(滑雪、潜水、徒步、音乐节)的完美载体,将成为“体验经济”的刚需装备。
创作者经济的指数级增长:人人自媒体时代,视频成为信息传递和个人表达的主流。运动/全景相机凭借其便携性、耐用性和独特视角,将继续作为Vlogger、直播博主和社交媒体内容创作者不可或缺的生产力工具。AI的赋能将极大降低创作门槛,使更多普通人也能轻松制作高质量视频,从而进一步扩大用户基数。
2、供给端:技术范式的转变--从“计算摄影”到“计算成像”与“空间叙事”
云端工作流:随着5G/6G网络的普及,相机将成为一个“云端设备”。影石在2025年推出的“Insta360+”云服务预示了这一趋势。未来,视频将自动、实时地上传至云端进行存储、AI处理和渲染,这将催生基于云的订阅服务,成为硬件厂商新的收入来源。
3D感知与空间重建技术的下放:类似Apple Vision Pro和高端iPhone所搭载的激光雷达或飞行时间(ToF)传感器,将可能被集成到旗舰运动/全景相机中。这将使相机不仅能拍照,还能瞬间完成对周围环境的高精度三维扫描,成为VR/AR内容的创作源头。NeRF(神经辐射场)技术能通过几张2D照片生成一个可360度自由漫游的3D场景,未来全景相机拍摄的多张照片,可能通过云端NeRF算法,快速生成一个可分享的、交互式的“数字记忆空间”,将是一种全新的、颠覆性的照片/视频浏览体验。
未来运动相机和全景相机的衡量标准将不仅是设备出货量,还将包括云存储、AI处理、内容分发和数字资产创造等带来的高附加值服务收入。
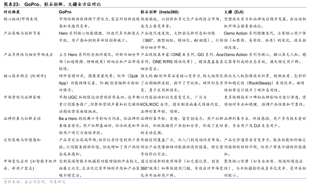
竞争格局:GoPro、影石、大疆三巨头的角力场
运动相机:一家独大到多强争霸
早期GoPro主导:在市场发展初期(约2005-2014年),GoPro凭借其先发优势和成功的品牌营销,几乎垄断了运动相机市场,成为行业的代名词。
竞争者涌现:随着市场潜力的显现,各大厂商纷纷入局。尤其在2015年之后,中国品牌的崛起对GoPro构成了显著挑战。大疆(DJI)凭借其在无人机领域积累的影像和防抖技术,于2019年发布首款Osmo Action运动相机,迅速成为市场的重要参与者。影石创新(Insta360)则以其在全景相机领域的技术积累和创新能力,切入运动相机市场,推出了如Ace系列、Go系列等具有竞争力产品。
根据沙利文《全球手持智能影像设备市场发展白皮书》的数据,按照销售额计算,全球主要头部运动相机品牌玩家为GoPro、影石Insta360、大疆DJI、深圳塞纳AKASO、SJCAM(深圳市臻呈科技有限公司)和EKEN几家企业,其中前五企业所占市场份额约74%。
全景相机:呈现“一超多强”的格局,影石创新是全球龙头
目前全球消费级的全景相机厂商包括影石创新、日本理光以及美国GoPro。根据沙利文《全球手持智能影像设备市场发展白皮书》的数据,2023年全球消费级全景相机市场份额前三位分别为影石创新Insta360、日本理光Ricoh、GoPro(Fusion和Max系列),市场占有率分别为 67.2%、12.4%、9.2%。其中,影石创新占据全球主导地位,凭借持续的产品创新能力,我们预计影石创新的份额未来有望进一步提升。

根据沙利文《全球手持智能影像设备市场发展白皮书》的数据,在中国消费级全景市场领域,影石创新的市场份额占比更高,2023年达到86.5%。

全球专业级全景相机市场玩家多处于起步阶段,专业级的VR全景相机市场则主要由影石创新和深圳看到科技有限公司主导。

GoPro:巨头的竞争“困局”与“自救”
GoPro曾是运动相机的代名词和市场开创者,但近年来其销量不断下滑,市场份额不断被影石创新、大疆等厂商侵蚀。

我们分析GoPro市场份额下滑的主要原因在于:
1)GoPro的产品创新及迭代节奏相对较慢,此为核心原因。
GoPro的产品迭代以渐进式改良为主。在初期凭借颠覆性的产品开创市场后,GoPro后续的Hero系列产品迭代更多是在已有基础上的性能提升(如分辨率、帧率、防抖增强),跨越式的创新较少,这使得老用户升级动力减弱,新用户面临更多选择。
2)激烈的市场竞争
大疆(DJI)的稳健进攻:大疆凭借其在无人机领域积累的深厚影像技术、品牌实力和供应链优势,其Osmo Action系列运动相机以可靠的性能、良好的用户体验和有竞争力的价格,直接冲击GoPro的核心市场。
影石创新(Insta360)的差异化突围:Insta360通过极其多样化的产品线(覆盖全景、运动、拇指、模块化等)和强大的AI软件算法,不仅在传统运动相机领域(如Ace/Ace Pro系列)与GoPro正面竞争,更开辟和占领了多个细分市场,吸引了大量年轻和创意用户。
3)营销策略未能完全适应新环境
传统优势的边际效应递减:GoPro早期依赖极限运动和用户生成内容(UGC)的营销非常成功,树立了强大的品牌形象。但随着社交媒体内容形态的快速演变和用户注意力的分散,这种模式的吸引力和破圈能力有所下降。
未能有效抓住内容创作的新趋势:在Vlog、短视频、直播等内容创作新浪潮中,GoPro虽然有所动作,但在产品功能优化(如美颜、易用的Vlog模式、更好的收音)和营销内容创新上,未能像影石Insta360等品牌那样快速、精准地抓住年轻创作者的需求和偏好。
4)未能及时响应新的市场需求


除销量下降外,GoPro的毛利率也低于影石创新的毛利率。2017年-2024年,GoPro的毛利率基本位于30%-40%之间(仅2021年毛利率为41%),而同期影石创新的毛利率基本位于50%-60%之间(仅2020年毛利率为46.6%)。
GoPro毛利率低于影石创新的主要原因在于:
1、产品议价能力减弱:GoPro产品线较为单一且产品创新力不足,无法满足消费者多样化场景的需求,导致其产品议价能力减弱;而影石的产品创新能力强且更加多元化,尤其在全景相机领域处于全球龙头地位,因此其产品议价能力较强。
2、渠道结构不同:GoPro的线上渠道收入占比低于影石创新,而线上渠道毛利率高于线下渠道。GoPro和影石创新的渠道结构有所差异,GoPro的销售模式以零售商及经销模式为主,且北美市场通过电信运营商销售,分成比例较高。22-24年GoPro线上收入(即GoPro.com收入)占比分别为37.6%、30%、25%;而同期影石的线上渠道收入占比分别为49.75%、46.91%和47.95%。由于线上电商平台销售具有“高毛利率、高费用率”的特点(根据影石创新招股书,24年影石线上销售的毛利率63.25%,而线下销售的毛利率为51.02%),因此GoPro的综合毛利率要低于影石创新。
3、运营模式不同:GoPro的重资产运营VS 影石创新的轻资产运营模式。GoPro以重资产运营模式为主,投入巨资自研芯片(GP1\GP2\GP3芯片),在海外设区域供应链中心,投入仓储、物流、售后设备,形成重资产布局,压缩了毛利率;而影石创新运营模式是以“品牌运营 + 外协生产”为主的轻资产运营模式,核心部件(如芯片、CMOS)采购自安霸、索尼等供应商,生产环节则以外包为主。


面对竞争加剧、发展受阻等挑战,GoPro采取了一系列“自救”行为,旨在稳定业务、寻求新的增长点并提升盈利能力。
1)从“一次性硬件销售”转向“持续性服务收入”,以订阅服务为轴心构建用户生态。


2)持续迭代Hero相机。每年持续推出新款Hero相机,在核心性能如处理器、分辨率、帧率、HyperSmooth防抖技术、电池续航(如Enduro电池的应用)等方面不断优化。
4)调整营销策略以适应更广泛的用户群体。在继续巩固极限运动领域影响力的同时,努力拓展更广泛的消费群体,如家庭用户、旅行爱好者、Vlogger、生活记录者等;强调订阅价值;通过“百万美元大挑战”等活动,鼓励用户使用GoPro创作和分享内容。
5)谨慎探索新的增长点:如公司曾推出如背包、服饰等周边产品;为FPV无人机市场推出过轻量化的Hero Bones相机等,但都比较谨慎。
6)成本控制与运营效率提升。GoPro进行过数轮重组和成本削减措施,持续优化供应链管理和库存控制,以改善盈利状况。
影石创新:全景相机全球龙头,运动相机的“创新先锋”
影石创新作为全球全景相机的龙头厂商、运动相机的主要参与厂商,凭借不断的产品创新和营销创新,实现了营收和归母净利的高速增长。
影石Insta360围绕“全景+运动+AI”的核心策略构建了系统化的产品线布局。
1)全景相机板块作为公司的起点和技术高地,强调8K分辨率、FlowState防抖与自由取景等功能,满足用户“拍全拍稳”的高质量创作需求;
2)运动相机则通过模块化(可更换镜头)与微型化(磁吸佩戴)两条路径拓展适用场景,强化便携性与多样化玩法;
3)AI平台贯穿全流程,从智能取景、自动剪辑到云存储与社区互动,为用户提供一站式创作与分享体验,构建智能影像内容生态。

影石创新的营销创新:
1)在品牌传播层面,影石善于借助视觉冲击力强、话题性高的创意内容实现病毒式传播。自2017年起,其“老鹰带飞”全景拍摄系列在全球社交平台屡次引爆热度,放大了产品差异化特征,也逐渐确立起影石作为视觉创新品牌的形象。该类内容创意成本低、传播效率高,成为影石非常具有代表性的品牌符号。
2)社交媒体与KOL运营方面,影石构建了一支专业的全球化In-house营销团队,长期深耕Facebook、Instagram、YouTube、Twitter等平台,精准投放内容并维护KOL网络,与海内外科技测评博主、极限运动达人深度合作,实现“内容即营销”的高效转化。同时,通过举办挑战赛、主题UGC征集等方式构建社区互动闭环,推动用户从买家转化为内容创作者与传播者,强化品牌认同与用户黏性。


大疆:专业度与性价比兼具的运动相机“核心玩家”
大疆作为全球无人机龙头,在手持影像系统领域也进行了广泛的产品布局,包括运动相机、专业手持云台Ronin系列 (如影系列)、手机云台Osmo Mobile系列、口袋云台相机Osmo Pocket系列、专业航拍相机/云台Zenmuse系列 (禅思系列)等。此外,大疆也在积极布局全景相机。
大疆的运动相机产品线主要围绕其Osmo Action系列展开,策略上更倾向于打造性能均衡、可靠耐用的旗舰级传统形态运动相机,与GoPro Hero系列直接竞争。
1)2019年,大疆进入运动相机领域,同年5月发布了首款运动相机DJI Osmo Action。创新性地配备了前置彩色屏幕,方便用户自拍和Vlog创作;搭载RockSteady(增稳)技术;机身坚固,裸机防水。为市场带来了新的选择。
2)2021年,推出DJI Action 2,属于一次激进的形态创新尝试。采用模块化和磁吸设计,主机极致小巧,可连接不同的模块(如屏幕模块、续航模块)扩展功能,设计前卫,便携性高。但也因散热、特定组合下续航等问题受到一些争议。
3)2022年,推出Osmo Action 3,回归更传统且用户接受度更高的形态,并吸取了Action 2的经验,强调耐用性和易用性,特别是出色的耐寒性能和长续航。
4)2023-2024年,大疆分别推出了Osmo Action 4、Osmo Action 5 Pro。
大疆的运动相机具有出色的画质与色彩科学、卓越稳定的性能、强大的耐用性与环境适应性等优点,同时相比竞争对手,具有更高的性价比。大疆的核心优势在于强大的品牌力与技术实力、卓越的工业设计与品控能力、对核心用户痛点的精准把握与快速迭代以及与生态协同潜力。
综上所述,我们对GoPro、影石创新、大疆三大核心厂商进行全面对比:GoPro巨头“没落”,正寻求突破;影石创新快速崛起,以创新和多元化抢占市场;而大疆凭借技术实力和品牌效应,产品迭代稳打稳扎,市场方面则锐意进取。

未来趋势:AI、软件生态、差异化创新能力将成为胜负手
运动相机与全景相机有技术融合趋势,“全能型”影像设备或是未来方向
运动相机和全景相机开始出现技术融合的趋势,两者相互借鉴、功能渗透,界限逐渐模糊,“全能型”个人影像设备或是未来发展方向。它既能提供传统运动相机稳定、高画质的定向拍摄能力,也能提供全景相机360°记录和后期无限创作自由度的体验。
“先拍摄,后取景”理念开始渗透至运动相机。全景相机最大的优势之一就是360°无死角记录,用户可以在拍摄完成后自由选择想要的画面角度和构图进行输出,这种理念正在影响运动相机,运动相机也从开始的相机矩阵模仿全景效果演变出现了全景+运动双元素共存的产品方案。即使是传统固定视角的运动相机,也在通过AI辅助构图、超广角配合后期裁切等方式,试图提供更大的后期灵活性。
全景相机的“运动化”与“易用化”。早期的全景相机在防抖、耐用性、防水性等方面不如专业运动相机。以影石Insta360的ONE X系列为代表的全景相机,不断提升防抖、画质清晰度以及分辨率等性能,尤其影石的FlowState防抖技术已达到极高水准,机身也具备了出色的防水和耐用性,完全可以胜任各种运动场景。此外,强大的App和AI剪辑功能,使得普通用户也能轻松将复杂的360°素材转化为平面视频,降低了全景相机的使用门槛。
此外,运动相机也借鉴了全景相机的其他部分特性,如:
1)智能追踪:全景相机中成熟的主体智能追踪功能,也被运动相机借鉴,用于自动跟随运动主体。
2)创意拍摄模式:一些源自全景相机的创意延时(如移动延时)、星空模式等,也出现在运动相机中。
供给角度:AI、软件生态、差异化创新能力将成为竞争的胜负手
运动相机和全景相机厂商的竞争核心主要以硬件的不断迭代升级为主,未来运动相机和全景相机的硬件技术层面仍将不断迭代。包括传感器技术、影像处理器、连接与传输技术、音频技术、显示与交互技术等。

但运动相机和全景相机市场均已进入技术和市场快速演变的阶段,展望未来,我们认为竞争的核心将从以硬件参数竞争为主,转向以AI为核心的智能化体验、软件生态的完善度以及差异化创新能力等多维度竞争,纯粹的硬件参数竞争将退居次位。

1、消费增长不及预期。运动相机和全景相机属于电子消费产品,受到居民消费支出的影响,若消费增长不及预期,则会对其需求产生负面影响。
2、产品迭代不及预期。快速和创新的产品迭代是运动相机和全景相机行业能够快速增长的重要因素之一,若产品迭代不及预期,则会降低用户购买意愿。
3、市场竞争加剧的风险。市场竞争加剧会对相关公司毛利率和净利率产生较大影响。
4、本研报中涉及到未上市公司或未覆盖个股内容,均系对其客观公开信息的整理,并不代表本研究团队对该公司、该股票的推荐或覆盖。
研报:《运动/全景相机:从小众市场到新兴蓝海》2025年6月10日
谢春生 分析师 S0570519080006 | BQZ938
郭雅丽 分析师 S0570515060003 | BQB164
(转自:华泰证券研究所)