热门资讯> 正文
2025-10-28 19:44
登录新浪财经APP 搜索【信披】查看更多考评等级
"主要内容
2025年前三季度政策组合拳效果逐步显现,经济稳中有进。债市净融资回落,分化持续,风险事件继续减少,债务重组工作有所突破。四季度,预计经济企稳回升,降息降准仍可期,城投债存量持续压降。
2025年三季度宏观经济形势和债券政策回顾:(1)宏观经济:前三季度宏观政策积极有为,政策组合拳效果逐步显现,经济稳中有进。货币政策延续“适度宽松”基调,结构性货币政策发力。财政政策靠前发力,特别国债和专项债提前发行,“两重”和“两新”政策加力扩围。促消费政策加码,政策细则逐步落地,持续推进产能有序出清和转型升级。具体看,三季度实际GDP同比增长4.8%,较上半年增速回落0.5个百分点。供给端表现强劲,尤其是装备制造业和高技术制造业增势强劲,此外新动能不断壮大。需求端结构分化,各项促消费、扩内需政策落地显效。前三季度社零总额同比增长4.5%,全国固定资产投资同比下降0.5 %,地产投资同比下降13.9%,出口同比增长6.1%,CPI同比下降0.1%,PPI同比下降2.8%。(2)重要政策:第一,加强对重大战略、重点领域和薄弱环节的金融支持,包括开展绿色外债业务试点、优化债券购回业务等。第二,优化机制制度,增强债券市场规范性。包括优化债务融资工具成熟层企业机制、加强银行间债券市场承销报价管理、试点开展公司债券续发行和ABS扩募业务等。第三,强化风险管理和信息披露。包括完善信用违约互换信息服务、对募集资金违规相关机构启动自律调查。第四,扩大债券市场对外开放,提升跨境投融资便利化。包括扩大“南向通”投资者参与范围、拟建立“互换通”报价商动态调整机制等。
三季度信用债市场发行分析:(1)发行概况:2025年三季度非金融企业信用债券发行3.61万亿元,同比下降0.3%,净融资5,250亿元,同比增长84.2%;(2)发行特征:第一,城投债发行8,732亿元,同比下降5.4%,净偿还1,335亿元,较去年同期的净偿还规模收窄979亿元;产业债发行2.74万亿元,同比增长1.4%,净融资规模6,585亿元,同比增长27.5%;第二,三季度科创债持续创新高,发行529只,发行5,215亿元,但发行节奏上8-9月放缓;第三,央企净融资2,824亿元,同比增长20.7%,地方国企净融资2,248亿元,同比增长359.0%,民企融资持续改善,三季度净融资178亿元,已连续3个季度为正;第四,市场期限相对偏好中短期债券,1年期以下和1-3年期(含)债券发行规模占比29.9%、32.2%,较去年同期分别上升1.8pct、9.2pct;第五,主体信用级别高等级占比提高,AAA级主体占比40.1%,较去年同期上升1.4pct,而AA+级和AA级占比分别下降1.0pct和0.7pct;第六,三季度信用债利差触底后走扩,AAA级发行利差整体平稳,AA+级和AA级利差走扩。
三季度信用风险分析:(1)违约分析。宽口径下,2025年三季度新增风险债券3只,新增风险主体2家。9月末宽口径新增主体违约率0.08%,窄口径违约率0.13%,系部分前期已出险主体未能如期兑付,例如,苏宁电器、天安财险。具体来看:本季度新增2家风险主体为中装股份和正兴隆地产(属于绿景系),分别为民营上市公司和外商独资非上市公司,分别因破产重整和展期而未能如期兑付。中装股份和正兴隆地产分别属于建筑装饰行业和房地产行业,地产行业风险外溢影响依然存在。(2)处置进展。地产重组方面,境内重组加速,境外持续优化重组方案。重组工作的顺利推进,有利于其他债务重组谈判,以及达成清盘撤销条件。此外,2025年以来港资地产企业债券偿付风险有所显露,例如,新世界发展、路劲集团、侨福集团。
2025年四季度信用债市场偿付分析:(1)偿付概况:2025年四季度非金融企业信用债偿付规模预计2.41万亿元,环比下降22.0%,同比下降15.5%,其中中长期债券偿付规模1.48万亿元,环比下降26.4%,同比下降21.9%;(2)待偿还债券特征:第一,城投债偿付规模预计7,565亿元,环比下降24.9%,同比下降2.2%,地区分布上,江苏1,854亿元、浙江847亿元,山东、江西、湖南、湖北、四川的偿付规模约400-600亿元;第二,产业债偿付规模约1.65万亿元,环比下降20.6%,同比下降9.5%,其中房地产偿付规模预计1,396亿元,民营地产债到期和进入回售合计221亿元。第三,民企偿付规模1,449亿元,环比下降16.6%、同比增长25.3%,低等级民企债券占比处于极低水平。
2025年四季度信用债市场展望:(1)四季度实际经济增速最低只需达到4.6%左右,即可完成全年5.0%左右的目标,宏观政策大幅加码的必要性不强,但仍需要持续落实和做好前期政策。(2)宏观政策加力落实存量,降息降准仍可期,关注“十五五”规划的新部署。(3)化债节奏超前、平台压减提速,化债进入“深化”阶段,监管延续“稳中趋紧”格局。城投债发行与净偿还进入双降阶段,信用利差维持低位震荡。(4)持续构建房地产新发展模式,政策有待进一步优化。
"
一、2025年三季度
信用债市场发行情况分析
(一)2025年三季度宏观经济形势和债券政策回顾
1. 宏观经济形势
前三季度宏观政策积极有为,政策组合拳效果逐步显现,经济稳中有进。货币政策延续“适度宽松”基调,降息降准落地,通过结构性货币政策工具加大对科技创新和消费领域的定向支持力度,通过逆回购、MLF超额续做等工具精准调控流动性,保持流动性充裕;财政政策靠前发力,特别国债和专项债提前发行, “两重”和“两新”政策加力扩围,带动内需潜力持续释放;5,000亿元新型政策性金融工具落地,扩大有效投资;促消费政策加码,财政部等多部门出台个人消费贷款和服务业经营主体贷款贴息政策;育儿补贴、稳就业等政策相继落地,同时以旧换新政策效应逐步显现,企业和居民预期有所改善;构建房地产新发展模式,更大力度推动止跌回稳,稳步推进城中村、危旧房改造和"好房子"建设,加快发行收购存量闲置土地的专项债券,进一步深化城市更新工作,推动存量改造提质;着力优化产能结构,推动产业升级。加大汽车、新能源、光伏、建材等重点行业“反内卷”整治力度,扎实推进产能有序出清和转型升级。
前三季度经济顶住压力,保持较快增速,实际GDP同比增长5.2%,高于2024年同期水平。分季度看,三季度实际GDP同比增长4.8%,较上半年增速回落0.5个百分点。供给端表现强劲,前三季度全国规模以上工业增加值同比增长6.2%,增速较去年同期加快0.4个百分点,其中7-9月分别增长5.7%、5.2%、6.5%,装备制造业和高技术制造业增势强劲;三季度产能利用率上升至74.6%,比上年同期下降0.5个百分点,还有待提高;新动能不断壮大,带动信息技术、商务服务等现代服务业加快发展,前三季度信息软件业、租赁商务业分别同比增长12.8%和7.8%。需求端结构分化,各项促消费、扩内需政策落地显效,前三季度社零总额同比增长4.5%,增速较去年同期加快1.2个百分点,较今年上半年回落0.5个百分点;前三季度全国固定资产投资(不含农户)同比下降0.5 %,较去年同期放慢3.9个百分点,基础设施投资同比增长1.1%,制造业投资同比增长4.0%,均较去年同期显著下降;前三季度房地产投资同比下降13.9%,降幅较去年同期扩大3.8个百分点,新建商品房销售面积同比下降5.5%,地产整体仍有待修复;关税冲击带动企业“抢出口”和“抢转口”,按美元计价,前三季度出口同比增长6.1%,较去年同期扩大1.8个百分点,实现贸易顺差8,750.8亿美元,高于去年同期,整体外需还有韧性。价格端,前三季度CPI同比下降0.1%,降幅与上半年相同,总体处于低位徘徊,PPI同比下降2.8%,连续36个月处于负增长。就业方面,三季度全国城镇调查失业率均值为5.2%,较二季度上升0.2个百分点,与上年同期持平,但青年等重点群体就业压力有所增加。总体来看,面对外部冲击加剧、内部困难挑战叠加的复杂局面,装备制造业和高技术制造业表现突出,消费领域结构性亮点持续涌现,出口保持韧性,但前三季度投资下滑,价格处低位,经济回升向好的基础有待进一步巩固。
2. 债券市场重要政策
2025年前三季度,中国债券市场在监管层面的政策措施频出,内容涵盖加大金融对科创领域支持、风险防控、扩大债券市场对外开放等方面内容,推动债券市场持续优化和改革,有效提升对实体经济支持力度。三季度以来主要政策具体如下:
(1)加强对重大战略、重点领域和薄弱环节的金融支持
在绿色低碳领域,8月21日,国家外汇管理局发布通知称,在上海、北京、天津、河北、江苏、浙江、安徽等16省市开展绿色外债业务试点,鼓励非金融企业将跨境融资资金用于绿色或低碳转型项目。
在民营企业融资领域,9月1日,全国银行间同业拆借中心、上清所联合对通用回购业务机制进行了优化,合格担保券范围方面,在此前已明确债券的基础上,新增优质民营企业发行的非金融企业债务融资工具,有利于盘活存量债券资产,间接降低民营企业融资成本。
在科技创新领域,8月5日,人行、工信部等部门联合印发《关于金融支持新型工业化的指导意见》,其中强调,对突破关键核心技术的科技企业,适用上市融资、并购重组、债券发行“绿色通道”;要加强债券品种创新,加大对科技创新债券投资承销力度。
(2)优化机制制度,增强债券市场规范性
优化债务融资工具成熟层企业机制。9月15日,交易商协会发布《关于优化债务融资工具成熟层企业机制有关事项的通知》,本次调整主要涉及成熟层企业标准的优化和注册发行便利的提升,包括总资产报酬率指标从3%调整为2.5%、资产规模要求从3,000亿元降至2,500亿元等变化。
加强银行间债券市场承销报价管理。7月30日,交易商协会发布了《关于规范银行间债券市场簿记建档发行及承销有关工作的通知》,要求银行间债券市场主承销商应建立健全承销报价内部管理制度,综合评估项目成本、合理确定报价,不得以低于成本的承销费报价参与债券项目竞标。
试点开展公司债券续发行和ABS扩募业务。7月18日,深交所就试点开展公司债券续发行和资产支持证券扩募业务有关安排发布通知。其中提到,发行人可以使用有效期内的公开发行公司债券注册文件或者非公开发行公司债券挂牌条件确认文件向本所申请发行备案,参与续发行业务。
优化和规范公司债券(含企业债券)购回业务。9月19日,沪深北证券交易所发布《关于进一步优化债券购回业务有关事项的通知》,明确当公司债券交易价格出现债券收盘价较此前第20个交易日当日收盘价跌幅达到5%等情形时,购回方为平抑市场波动等可进行交易购回。
进一步提升撤标报备合规意识,规范簿记发行。9月28日,交易商协会发布《关于做好债务融资工具发行工作的提示》,要求各承销机构做好分销信息录入,簿记管理人进一步提升撤标报备合规意识,披露撤标或变相撤标公告的簿记管理人应将披露情况汇总并说明原因。
(3)强化风险管理和信息披露
完善信用违约互换信息服务。8月4日,交易商协会日前发布《关于完善银行间市场信用违约互换信息服务有关事项的通知》,推动银行间市场信用风险缓释工具业务发展,完善市场价格发现机制。
对募集资金违规相关机构启动自律调查,平稳有序防控风险。8月18日,交易商协会发布对募集资金违规相关机构启动自律调查的公告。交易商协会持续关注债务融资工具募集资金使用情况,严格要求发行主体合法合规使用资金,督促中介机构切实尽职履责。7月2日,证监会召开扩大会议,要求平稳有序防控债券违约、私募基金等领域风险,为资本市场高质量发展创造更加良好的环境。
(4)扩大债券市场对外开放,提升跨境投融资便利化
推动内地和香港债券市场互联互通。7月8日,中国人民银行和香港金融管理局公布三项对外开放优化措施,要求完善债券通南向通运行机制,拟扩大境内投资者范围至券商、基金、保险、理财等四类非银机构。9月25日,外汇交易中心表示要建立“互换通”报价商动态调整机制,并扩充报价商队伍;完善每日净限额动态评估机制,并自2025年10月13日起提高每日净限额至450亿元,更好满足境外投资者管理人民币利率风险的需求。
简化境外央行类机构入市投资流程,助力境外机构投资者开展债券回购业务。8月11日,中债登、同业拆借中心、上清所三家机构发布通知,进一步简化境外央行类机构入市投资流程,提高境外资金参与境内市场的便利性。9月26日,人行、中证监会、外汇局联合发布了关于进一步支持境外机构投资者开展债券回购业务的公告,支持可在中国债券市场开展债券现券交易的境外机构投资者开展债券回购业务。
(二)2025年三季度信用债市场发行分析
1. 2025年三季度信用债发行规模略下降,净融资同比下降约40%
2025年三季度,我国非金融企业债券共发行4,222只,同比增长7.0%,发行规模3.61万亿元,同比下降0.3%,净融资5,250亿元,同比增长84.2%。综合前三季度,我国非金融企业债券共发行11,981只,同比增长2.7%,发行规模10.5万亿元,同比下降0.7%,净融资15,566亿元,同比增长6.1%。

2.三季度公司债品种和短融发行增长,中票发行放缓
2025年三季度,交易所债券市场主要债券品种发行规模增长且呈净融资。具体而言,交易所市场共发行1.22万亿元,同比增长15.0%,净融资1,931亿元,较去年同期增加1,965亿元。其中,公募公司债券发行规模5,240亿元,同比增长2.7%,净融资1,637亿元,同比增加721亿元;私募公司债券发行规模6,687亿元,同比增长28.6%,净融资1,158亿元,同比增加1,096亿元;企业债券发行规模28亿元,同比下降70.8%,净偿还969亿元,随着企业债存量减少,企业债净偿还开始呈现收窄特征,三季度净偿还规模较去年同期收窄171亿元。此外,随股市行情回暖,可转债发行规模回升,三季度发行规模157亿元,同比增长46.0%,净融资143亿元,同比增加70亿元。
银行间债券市场方面,短融发行增长,中票发行放缓仍保持净融资。具体而言,银行间市场共发行2.39万亿元,同比下降6.6%,净融资3,319亿元,较去年同期增加435亿元。其中,短期融资券发行规模10,284亿元,同比增长4.7%,净偿还486亿元,较去年同期净偿还收窄2,246亿元;中期票据发行规模12,225亿元,同比下降13.7%,净融资4,290亿元,同比减少1,855亿元;定向工具发行规模1,428亿元,同比下降13.1%,净偿还485亿元,较去年同期净偿还收窄44亿元。

3. 三季度城投债与产业债融资分化持续,城投债净偿还同比收窄,产业债净融资呈增长态势
2025年三季度,城投债发行规模8,732亿元,同比下降5.4%,占信用债总发行规模比例为24.2%,净偿还1,335亿元,较去年同期的净偿还收窄979亿元;产业债发行规模27,356亿元,同比下降1.4%,净融资规模6,585亿元,同比增长27.5%。
城投债区域发行分布上,江苏发行2,010亿元、同比下降12.4%,浙江发行890亿元、同比下降20.3%,山东发行773亿元,同比下降10.2%。净融资方面,城投债共5个地区净融资,22个地区净偿还。净融资靠前的地区为,上海净融资72亿元、天津净融资53亿元、陕西净融资13亿元;净偿还地区主要为,江苏净偿还483亿元、湖南净偿还153亿元、重庆净偿还140亿元、安徽净偿还106亿元。
产业债行业发行分布上,公用事业发行5,414亿元、同比增长18.4%,建筑装饰发行4,050亿元、同比增长5.5%,非银金融发行3,373亿元、同比下降6.1%,交通运输发行3,320亿元、同比下降7.5%。分行业看,产业债券共24个行业为净融资,6个行业为净偿还。净融资行业中,公用事业和非银金融的净融资规模远大于其他行业,分别净融资2,115亿元和1,225亿元,其次建筑装饰净融资962亿元,其它行业的净融资低于500亿元。净偿还行业主要表现为交通运输净偿还797亿元,其余5个行业净偿还规模50亿元以下。此外,三季度房地产债券融资需求有所回暖,发行规模2,325亿元,同比增长16.9%,净融资339亿元,较去年同期增加272亿元。



4. 三季度科创债发行规模持续创新高,8-9月份发行节奏开始放缓
2025年三季度,非金融企业科创债券共发行529只,发行规模5,215亿元,较二季度分别增长5.8%和2.0%,季度发行数量和规模均创新高。从发行节奏上,自7月发行规模创2,202亿元新高后,8-9月科创债发行节奏开始放缓,发行规模分别为1,726亿元、1,286亿元。
从发行人性质来看,中央国有企业发行主力特征凸显,三季度共发行2,440亿元,占比46.8%,环比增长19.7%。地方国有企业和民营企业科创债发行规模环比回落。地方国有企业发行2,107亿元,环比下降6.3%,民营企业发行668亿元,环比下降16.8%,同时科创债中民营企业占比从6月份的20.2%逐月降低至9月份的7.2%,基本回到“科创债2.0”推出之前的水平。

5.三季度中央国有企业仍是增长主力,民企债券融资回暖
2025年三季度,国有企业债券共发行4,014只,同比增长6.9%,发行规模34,173亿元,同比下降1.0%,净融资规模5,072亿元,同比增长79.2%。
中央国有企业仍是增长主力,地方国有企业净融资增长。三季度,中央国企发行11,237亿元,同比增长2.7%,而地方国企发行22,935亿元,同比下降2.7%。三季度中央国企净融资2,824亿元,同比增长20.7%,地方国有企业净融资2,248亿元,为去年同期的4.6倍,较去年同期增加1,758亿元。
民营企业融资回暖,发行与净融资维持增长态势。三季度,民营企业债券共发行208只,同比增长8.3%,发行规模1,915亿元,同比增长13.7%,净融资178亿元,较去年同期增加157亿元,剔除地产债影响,非地产类普通债券的民企净融资340亿元。民营企业净融资品种以短融和中期票据为主,分别为134亿元和120亿元,民企在交易所公司债品种均呈净偿还态势。民企可转债融资回暖,发行规模108亿元,净融资94亿元。整体而言,民企中长期限普通债券品种净融资2亿元,此前长期呈净偿还的趋势有所遏制,民企债券或开始新一轮扩张周期。

6.3年期债券占比增长加快,5年期及以上债券发行下降
2025年三季度,1年期以下短期债券发行数量占比25.9%、发行规模占比29.9%,较去年同期分别下降1.6百分点和增长1.8个百分点;1-3年期(含)发行数量占比33.8%、发行规模占比32.2%,较去年同期分别上升9.1个百分点和9.2个百分点;3-5年期(含)发行数量占比34.8%、发行规模占比30.7%,较去年同期分别下降4.4个百分点和5.6个百分点;5年期以上发行数量占比6.5%、发行规模占比7.2%,较去年同期分别下降3.1个百分点和5.1个百分点。


7.三季度信用债发行主体信用重心提升,AAA级主体占比上升[1]
2025年三季度,信用债发行主体信用等级重心提升。具体来看,AAA级发行人占比40.1%,较去年同期上升1.4个百分点;AA+级发行人占比37.8%,较去年同期下降1.0个百分点;AA级发行人占比20.9%,较去年同期下降0.7个百分点,AA-级(含)以下和无主体评发行人占比1.2%,较去年同期上升0.4个百分点。
分企业类型看,国有企业方面,AAA级主体占比34.4%,较去年同期上升0.5个百分点,AA+级占比37.9%,较去年同期下降1.0个百分点,AA级占比21.6%,较去年同期下降0.3个百分点。民营企业方面,AAA级民企主体占比55.4%,较去年同期下降2.8个百分点,AA+级主体占比36.6%,较去年同期下降0.1个百分点,AA级以下级别和无评级主体共发行8只,合计占比7.9%,较去年同期上升2.9个百分点。

8. 三季度信用债信用债利差触底后走扩,AAA级发行利差整体平稳,AA+级和AA级利差走扩
2025年三季度,信用债利差触底回升。7月份,受上半年货币宽松政策影响,市场资金充裕,机构配置意愿较强,同时风险偏好有所回升,各级别信用债利差延续收窄趋势,7月份AAA级、AA+级中长期债券发行利差分别降至47BP、78BP、101BP,为年内最低点,8月份,政策平稳,市场资金维持宽松,除AAA级债券利差略有上行3BP外,AA+级和AA级利差基本与上月持平。9月份,受地方债集中发行、股债“跷跷板”效应等影响,债券利率普遍面临上行压力,AAA级发行利差低位窄幅震荡,回落至48BP,中低等级债券受风险偏好边际回落,利差开始走扩,其中AA+级发行利差扩大6BP至84BP,而AA级受到部分弱资质城投主体负面事件扰动,利差走扩15BP至116BP。

二、2025年三季度
信用债市场信用风险分析
2025年三季度,债券市场风险事件同比继续减少,风险处置和防范依然是主旋律。具体来看:
宽口径下[2],2025年三季度新增风险债券(含已违约主体)3只,同比下降80%,涉及风险主体2家,均为新增风险主体(即首次出险),且均发生在8月。宽口径下[3],截至2025年9月末,本年新增主体违约率由2024年末的0.33%下降至0.08%;窄口径下,2025年违约率下降至0.13%,主要是部分前期已出险主体未能如期兑付。例如,苏宁电器集团有限公司、广州富力地产股份有限公司和旭辉集团股份有限公司,以及天安财产保险股份有限公司(简称“天安财险”)。其中,天安财险于2020年7月被原银保监会接管,后延长接管期限。依据监管要求,本期债券应在“确保偿还本息后偿付能力充足率不低于100%,且有能力清偿其他负债的本金和利息的前提下”予以偿付,截至2025年9月30日,公司不能确保在偿付本期债券本息后的偿付能力充足率不低于100%且有能力清偿其他负债的本金和利息,因此未能兑付本息,成为首只未能到期兑付的保险次级债。我们认为,虽然该兑付事项符合募集说明书约定,但同时反映了发行人极大的兑付压力,故纳入风险债券。

以下针对宽口径风险样本进行分析:
从违约类型看,2025年三季度实质性违约债券1只,展期债券(含兑付方案调整)2只。其中,深圳市中装建设集团股份有限公司(以下简称“中装股份”)主要从事公共建筑和住宅建筑的装饰施工和设计业务、物业管理及服务业务,于2024年7月进入预重整,2025年3月与重整投资人签署《重整投资协议》,8月19日法院受理债权人对公司的破产重整申请,公司进入破产重整程序,9月19日停止转股,存续的1只可转债纳入风险债券。正兴隆房地产(深圳)有限公司(以下简称“正兴隆地产”)为绿景中国境内子公司,是深圳的综合性房地产开发商与商业物业运营商,存续的2只债券进行利息展期,债券担保人为绿景(中国)地产投资有限公司。



从发行人类型看,2025年三季度新增的2家风险主体均为民营企业,细分看,中装股份为民营上市公司,正兴隆地产为外商独资非上市公司。2025年1-9月,民营企业新增风险主体4家,占比80%;新增上市公司风险主体2家,占比40%。



从地区分布看,2025年三季度新增的2家风险主体均位于广东。2025年1-9月,累计有8个省份发生风险事件,其中新增风险主体分布在江苏、广州和浙江。

从债券类型看,三季度新增风险债券分布在公募公司债和可转换债券。2025年1-9月,新增风险债券中资产支持证券违约数量最多,有18只,占比66.7%,实际债务人包括苏宁易购、苏宁电器、厦门宝龙实业有限公司、中国泛海控股集团有限公司等。可转债发行主体主要为中小上市公司,近年来经营压力和偿债压力上升,部分企业采用破产程序以实现保壳和持续经营。例如,中转股份。

从行业看,2025年三季度风险债券集中在房地产行业和建筑装饰行业,分别新增1家风险主体。地产行业风险外溢的影响依然存在,主要是建筑装饰行业。2025年1-9月,新增的5家风险主体分布在建筑装饰、煤炭、房地产和商业贸易行业,其中建筑装饰2家,其余行业各1家。

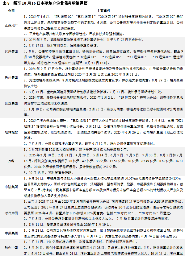
地产企业重组进展,(1)境内方面。重组加速推进。三季度前期通过境外重组协议的企业,加速推进境内债券重组。例如,远洋集团目前部分债券通过,旭辉控股、禹州集团、龙光集团和合景泰富全部债券通过,其中,旭辉集团调整境内方案后通过,包括提高转股规模、现金购回和以资抵债的对价,增设同意费等。此外,目前,大部分出险地产企业对存续债务进行整体重组,个别企业重组谈判难度较大,整体重组工作尚未有实质性进展,例如,宝龙地产、正荣地产。(2)境外方面。部分发行人继续优化重组方案以获得持有人支持。例如,碧桂园8月优化境外同意费支付方式(在特定情形下可以以股份支付)和控股股东承诺等条款(股东贷款转为股权并设置限售条件和最低持股条件);龙光优化境外重组条款,包括增设资产信托用于抵债和扩大转股规模,目前超80%境外债同意债权人已加入重组计划;花样年修订2024年重组方案,目前84%已加入重组计划,此外,部分公司境外重组/展期通过,例如,禹州集团为通过重组协议再次对短期票据发起独立同意征求并获通过,推动重组计划生效;中梁集团存续2只票据通过完成同意征求;融创中国重组计划获债权人必要同意待聆讯。(3)非标债务方面。在境内外债券重组计划通过后,部分企业开始针对境内外其他债务进行展期谈判。例如,世茂集团境内外部分贷款先后获得展期。(4)清盘压力。债务重组通过的企业,清盘呈请可申请撤销,例如,世茂集团、远洋集团、佳兆业。目前,绿景中国、宝龙地产、景瑞控股等企业依然面临清盘压力。
此外,2025年以来港资地产企业债券偿付风险有所显露,例如,新世界发展、路劲集团、侨福集团。其中,路劲集团8月宣布暂停支付所有离岸银行债务、票据及永续证券的所有到期应付本金及利息,成为首家真正意义上违约的港资企业。



三、2025年四季度
信用债市场偿付情况分析
(一)2025年四季度信用债偿付情况
2025年四季度非金融企业信用债总偿付规模预计为2.41万亿元,环比下降22.0%,同比下降15.5%。其中,到期规模预计2.05万亿元、提前兑付预计385元,进入回售期的债券余额4,985亿元,按前三季度的63.7%回售率计算,回售规模预计3,177亿元。不考虑短期融资券,中长期债券偿付规模预计约1.48万亿元,环比下降26.4%,同比下降21.9%。
分券种看,2025年四季度,交易所市场公募公司债偿付规模预计2,445亿元,环比下降32.1%,同比下降32.5%;私募公司债偿还规模预计3,997亿元,环比下降27.7%,同比下降21.4%。银行间市场方面,短期融资券到期规模预计为9,284亿元,环比下降13.8%,同比下降2.9%;中期票据预计偿付规模5,742万亿元,环比下降27.6%,同比下降19.6%;定向工具偿付规模预计1,378亿元,环比下降28.0%,同比下降31.2%。

(二)2025年四季度偿付债券特征
1.四季度城投债偿付规模约7,565万亿元,贵州偿付规模较去年同期翻倍
城投债方面,2025年四季度总体偿付债券规模预计约为7,565亿元,环比下降24.9%,同比下降2.2%。其中,城投债到期和提前兑付规模预计5,761亿元、回售规模预计1,804亿元。
地区分布方面,江苏偿付规模预计1,854亿元,远高于其他地区,浙江偿付规模预计847亿元,山东、江西、湖南、湖北、四川等的偿付规模约400-600亿元。重点省份四季度预期偿付规模合计1,207亿元,环比下降26.4%、同比下降26.1%。重点省份偿付规模较大地区包括重庆模379亿元、天津290亿元、贵州160亿元、云南160亿元、广西129亿元。

2. 四季度产业债偿付规模下降,公用事业、建筑装饰、非银金融等行业偿付规模靠前
产业债方面,2025年四季度总体偿付债券规模预计约1.65万亿元,环比下降20.6%,同比下降9.5%。其中,到期和提前兑付规模预计1.51万亿元、回售规模预计1,373亿元。
行业分布方面,公用事业、建筑装饰、非银金融、交通运输、房地产等行业偿付规模位居前五位。公用事业行业偿付规模预计2,875亿元、交通运输2,754亿元、建筑装饰2,048亿元、非银金融1,832亿元、房地产1,396亿元。
四季度到期和进入回售期的地产债中,涉及民营房企12家,到期规模预计170亿元,进入回售期债券存量51亿元;地方国营房企57家,到期规模预计645亿元,进入回售期债券存量265亿元。

3.民企偿付规模较去年同期减弱,低评级占比处于极低水平
2025年四季度,国企债券总体偿付规模预计为2.26万亿元,其中到期规模和提前兑付规模合计1.92万亿元、回售规模预期3,016亿元。其中,中央国企偿付规模预计(含回售)6,842亿元,环比下降18.7%,同比下降4.1%;地方国企偿付规模(含回售)15,762亿元,环比下降23.8%,同比下降21.9%。
四季度,民营企业债券总体偿付规模预计为1,449亿元,环比下降16.6%,但同比增长25.3%,其中到期和提前兑付规模1,288亿元,回售规模预计161亿元。从级别分布看,民营企业到期债券以中高等级为主,中低评级债券占比处于极低水平,其主体AA级(含)以下和无评级债券数量4只(5家),偿付规模预计44亿元。此外,进入回售期主体AA级(含)以下以及无主体评级民营企业仅2只(2家),存量规模4.9亿元。

四、2025年四季度
信用债市场展望
(一)四季度经济企稳回升,“十四五”圆满收官
当前世界经济正经历深刻变革,不确定、挑战与机遇并存,贸易摩擦和地缘政治不确定性对各国经济增长形成拖累,全球增长动能趋弱。中美博弈在所难免,近期关税和贸易矛盾有所变化,但市场预计后续关税走势整体乐观。中国要做大做强国内大循环,进一步深化改革,加力扩内需和促消费,做好“四稳”工作,推动产业转型升级,因地制宜开展新质生产力。今年是“十四五”规划的收官之年,三季度经济整体下滑,预计四季度经济环比企稳,投资在政策性金融工具和财政发力下逐步回升,出口维持韧性,消费预计难有明显起色,价格水平逐步改善,化债持续推进,企业利润修复,名义经济增速抬升,为“十五五”开局打下良好基础。四季度实际经济增速最低只需达到4.6%左右,即可完成全年5.0%左右的目标,宏观政策大幅加码的必要性不强,但仍需要持续落实和做好前期政策。信用债市场继续维持适度宽松的货币金融环境,考虑到四季度政府债净融资有所下降,供给压力不大,但是要注意央行对流动性的调控,资金价格中枢维持在OMO利率附近,不排除出现流动性年末的边际趋紧情况。利率债市场预计难有大行情,整体区间震荡,信用债注意利率和流动性变化,警惕利差过低后的反弹风险。
(二)宏观政策加力落实存量,降息降准仍可期,关注“十五五”规划的新部署
四季度宏观政策加力提效实施逆周期调节,总量政策持续发力,用足用好存量政策,以改革办法打通堵点卡点,增强经济发展动能。三中全会召开,对“十五五”规划进一步部署,同时讨论年内经济,预计政策大力加码的必要性不强,但要防止内外部因素的超预期变化,留有后手,确保经济平稳运行。财政政策方面,重点是落实好5千亿政策性金融工具,预计将拉动5万亿投资总量,提高基建投资2.5-3个百分点。财政已经安排5千亿结存限额地方债,来支持基建投资和化债。另外,明年2万亿的化债额度有望在今年四季度提前发行部分额度,此前财政发布会已经有提及,市场有一定预期。财政政策的加码将对四季度经济尤其是基建投资形成重要支撑。货币政策方面,维持适度宽松,降息降准仍有可能,进一步降低融资成本,支持实体经济。加大买断式逆回购投放、适时重启国债买卖等工具,保持流动性充裕。同时落实好结构性政策工具,支持消费、科技创新和资本市场等领域。产业政策方面,继续高质量发展新质生产力,加快科技创新、人工智能、数字经济、高技术制造业等领域发展,关注新能源汽车、光伏等重点行业的“反内卷”政策效果,推进全国统一大市场建设,依法依规治理企业低价无序竞争,推动落后产能有序出清,实现供需的有效平衡。
(三)化债节奏超前、平台压减提速,化债进入“深化”阶段,城投债供给进一步收缩,信用利差维持低位震荡
1、化债节奏超前、平台压减提速,化债进入“深化”阶段,监管延续“稳中趋紧”格局
地方政府隐债化解节奏超前。截止2025年9月,2025年度2万亿元特殊再融资债券额度已基本发行完毕,部分2026年额度提前下达,特殊新增再融资债券累计发行额度1.2万亿元,远超过原加计划8,000万亿元。10月17日,财政部发布会上指出,中央财政从地方政府债务结存限额中安排5,000亿元下达地方,除用于补充地方政府综合财力,支持地方化解存量政府投资项目债务、消化政府拖欠企业账款等用途。整体来看,地方政府置换债发行超前,意味着化债进程进一步提速,2028年化债目标有望提前完成。与此同时,也将推动“退平台加速”,根据99号文2025年年底将平台数量相对2023年3月末压降75%的目标,四季度仍是平台“清退”、“合并”的高峰期。
城投监管方面,城投债审核仍延续“稳中趋紧”主基调,交易所和交易商协会继续对财务粉饰和简单转型主体保持高压审查态势。境外城投债融资监管同步加强,在境内融资受限主体意图通过离岸通道规避监管的空间持续收窄,自3月份以来,境外城投发行放缓的趋势将延续。整体而言,低质量主体面临的再融资压力问题促其加快转型或出清,优质区域高等级平台优势巩固,区域和等级分化格局继续深化。
2、城投债发行与净偿还进入双降阶段,信用利差维持低位震荡
随着化债深入推进,城投债存量持续压降,其发行和净偿还规模进入“双降”阶段。预计四季度城投债到期和回售规模约7,565万亿元,净偿还规模约1,000亿元左右,发行规模约6,500亿元,同比下降约28%。受化债提速等影响,城投债再融资需求边际减弱、发行节奏趋缓,整体供给收缩趋势延续。与此同时,随着城投转型加快,产投债券成为新的结构性增长点。利差方面,三季度城投债信用利差整体维持平稳,AAA级和AA+级利差低位震荡,AA级利差走扩。展望四季度,资金仍维持宽松、城投供给下降的趋势下,AAA级和AA+级城投发行利率与利差预计继续在低位窄幅波动,AA级城投债利差主要受情绪驱动,如中美经贸关系带来的情绪扰动,驱动AA级城投债利差短期波动。此外,若股市强势行情延续,部分债市资金或回流权益市场,短期可能引发债券抛压与收益率小幅上行。
(四)持续构建房地产新发展模式,政策有待进一步优化
今年前三季度全国房地产开发投资、新建商品房销售面积和销售额继续逐月下滑,价格方面,主要城市明显分化,一线城市好于二三线城市,二手房好于新房,“量”和“价”仍未看到企稳迹象。房地产供求关系和周期发生明显变化,后续要根据经济周期和政策抓手来调整地产的投融资模式,注意“十五五”规划的顶层定位变化。四季度预计各地持续推动因城施策,限购、降低房贷利率和公积金贷款利率等政策不断优化,5年LPR利率有望调降15-20bp左右。继续完善白名单贷款制度,利用专项债资金,推动收储土地和商品房收购。持续构建房地产发展新模式,建设现代化人民城市,以城市更新为主要抓手,加力实施城中村和危旧房改造,通过多种方式盘活存量、优化增量。着力建设“好房子”,完善“市场+保障”住房供应体系,扩大现房销售,促进房地产市场平稳健康发展。
[1] 级别分布仅涉及企业债、公募公司债、私募公司债、短期融资券、中期票据、定向工具中,有级别信息的发行人。
[2] 宽口径下,当债券发生包括技术性违约、保护条款触发、实质性违约、展期等风险事件时,即纳入首次违约样本,次年再发生风险事件,不再纳入次年违约样本。
[3] 窄口径下,当且仅当债券发生未能如期兑付本息(含提前到期未兑付)及破产情形时,纳入首次违约样本。
作者 I 史晓姗 张琦 吴进辉 李席丰
部门 I 中证鹏元 研究发展部