热门资讯> 正文
2025-12-14 12:10
中信建投发布研报称,疫苗行业建议关注产品销售改善及创新管线进展。部分产品销售成绩较好,放量趋势有望延续。前三季度部分产品渠道库存水平持续优化,叠加竞争格局较好,企业持续推进终端销售,从而保持较好的放量趋势。预计25Q4及26年,部分市场空间较大、竞争格局较好的重磅疫苗品种仍有望保持销售增长趋势。
中信建投主要观点如下:
疫苗:经营持续承压,期待销售环比改善及新品贡献
行业表现:历经多年发展,2024年至今持续承压
疫苗行业历经多年发展,2024年至今持续承压。中国疫苗行业历经多年发展,曾经以免疫规划疫苗为主,2019年以前发生过多起负面事件,影响行业发展。随着国家持续加强疫苗行业监管,影响行业的不利因素阶段性出清,叠加国产重磅疫苗产品上市并逐步放量,非免疫规划市场逐渐成为驱动疫苗行业发展的重要因素。2023年,疫苗行业关注度有所减弱,部分企业依靠新上市产品或重磅产品持续放量,经营业绩持续增长。2024年,受市场宏观环境影响,疫苗销售渠道短期承压,叠加部分品种市场竞争加剧,价格体系出现松动,疫苗行业表现弱于医药整体。2025年1~10月,申万疫苗指数下跌5.4%,表现弱于申万医药指数(+18.3%)及沪深300指数(+16.6%)。

2025年前三季度及25Q3疫苗板块收入及利润端同比大幅下滑:2025年前三季度,疫苗板块收入同比下降52.5%,归母净利润同比下降121.6%,扣非归母净利润同比下降132.5%;其中25Q3疫苗板块营业收入同比下降27.5%,归母净利润同比下降196.7%,扣非归母净利润同比下降245.3%。
产品销售继续承压,行业竞争格局较为激烈。2025年前三季度疫苗板块业绩呈现下行趋势,主要由于:1)受市场宏观环境影响,消费者需求发生变化,导致疫苗终端销售面临压力;2)部分产品,如2价HPV疫苗、PCV13、狂犬疫苗等竞争格局趋于激烈。利润端下滑速度快于收入端,主要由于:1)收入端下滑而费用端相对固定,费用率同比提升;部分企业加大研发投入,研发费用同比增长。2)部分产品因竞争格局激烈、参与政府采购等因素,价格同比降幅较大。

销量下滑、价格调整及收入结构变化影响毛利率,销售及管理费用率同比增加。2025年前三季度,疫苗行业平均毛利率为65.8%(-7.4pct);销售费用率、管理费用率、研发费用率、财务费用率为分别为30.3%(+5.0pct)、12.4%(+3.0pct)、16.7%(同比持平)和-0.5%(+0.5%);销售净利率同比下降,为3.1%(-17.1pct)。前三季度行业毛利率下降主要由于:1)疫苗产品销量下滑,导致成本分摊增加;2)部分产品价格同比下降;3)部分产品毛利率较低,收入占比提升影响整体毛利率水平。销售费用率增加主要由于企业加大销售推广,投入增加所致;管理费用率增加主要由折旧摊销增加、销毁存货等因素所致。前三季度行业应收账款周转天数381天,同比增加47.5天,反映了企业回款存在一定压力。

国内疫苗研发竞争激烈,看好创新品种未来格局及研发进展
国内疫苗企业跟随海外,同质化倾向明显。国内疫苗市场发展整体跟随全球市场脚步,主要以国产疫苗厂家通过研发全球疫苗中的重磅管线,实现疫苗领域的国产替代,如万泰生物和沃森生物的2价HPV疫苗、沃森生物和康泰生物的PCV13、百克生物的带状疱疹减毒活疫苗等。此外,目前已有多个疫苗企业在已上市二类苗品种上进行研发布局,包括HPV疫苗、肺炎结合疫苗、脑膜炎疫苗、流感疫苗、带状疱疹疫苗、RSV疫苗等,同质化倾向较为明显,未来竞争趋于激烈。
国内创新疫苗管线:针对现有产品进行升级,或布局未满足需求。目前国内疫苗研发管线整体较为集中,同质化倾向显著。面对这种情况,各家企业也开展了针对现有产品的升级管线研发布局,如更高价的肺炎球菌疫苗、HPV疫苗,以及带状疱疹疫苗、RSV疫苗等创新品种。此外,部分企业针对未满足需求进行布局,研发更加创新的产品管线,如金葡菌疫苗、诺如病毒疫苗、幽门螺杆菌疫苗等管线。
肿瘤治疗性疫苗:疫苗适应症拓展热点领域
肿瘤治疗性疫苗:目前疫苗适应症拓展热点领域。近年来,免疫疗法已成为肿瘤治疗的热点研究领域。几种新型免疫疗法,包括免疫检查点抑制剂(ICI)、溶瘤病毒和CAR-T细胞疗法等,已获准用于临床。同时,研究者们也在探索新的免疫治疗方法,如肿瘤治疗性疫苗。肿瘤治疗性疫苗主要利用肿瘤细胞或者肿瘤抗原物质激活患者自身的免疫系统,诱导机体产生特异性细胞免疫和体液免疫反应,从而增强机体的抗癌能力,阻止肿瘤的生长、扩散和复发,达到清除或控制肿瘤的目的。

AI技术应用有助于加速肿瘤疫苗开发。人工智能(AI)的应用对肿瘤领域的治疗和研究具有重大影响。通过数据驱动的模式识别,AI已被证明有助于检测突变和解开复杂的基因组特征。现代免疫学和数据科学的整合也为疫苗开发引入了创新的分析方法。AI可以协助特征提取和模型训练,以预测患者特异性癌症抗原。通过复杂的算法,人工智能可以优化和完善这些抗原,指导疫苗配方,并支持临床试验设计,从而有可能实现更加个性化的疫苗接种策略。

海外mRNA疫苗巨头较早布局肿瘤疫苗。目前海外已有多家企业布局肿瘤疫苗研发,其中Moderna、BioNTech等海外mRNA疫苗巨头通过mRNA技术设计肿瘤抗原,再通过自研的递送载体制作肿瘤mRNA疫苗,目前已有多个管线进入临床II~III期,覆盖适应症包括黑色素瘤、肺癌、皮肤癌等多个肿瘤类型。

国内肿瘤疫苗研发处于起步阶段,管线趋于多样。与海外相比,我国的肿瘤疫苗研发处于起步阶段,布局企业较多,大多处于临床I期阶段。技术层面来看,国内肿瘤疫苗管线以mRNA技术为主,其中较多管线选择HPV相关肿瘤为适应症,以及其他多种实体瘤。肿瘤mRNA疫苗可选择的抗原靶点较为多样,在抗原筛选、序列设计、递送载体等环节也存在一定差异,期待国内企业通过差异化技术路线实现临床突破。
创新疫苗适应症持续拓展,后续进展值得关注
金葡菌疫苗:控制耐药菌感染的有效手段,欧林生物处于临床III期。金黄色葡萄球菌是一种革兰氏阳性细菌,可引发包括皮肤和软组织感染、血液感染和关节感染,到肺炎和中毒性休克综合征等严重疾病。1990-2021年,全球归因于耐甲氧西林金黄色葡萄球菌(MRSA)导致的相关死亡人数从26.1万例增长至55.0万例,归因死亡人数从5.72万例增长至13.0万例。WHO测算,如果拥有可以预防金黄色葡萄球菌感染的疫苗上市,理想情况下每年可减少578.19亿美元的医疗费用支出,降低153.13亿美元的社会生产力损失,具有巨大的社会经济效益。
欧林生物金葡菌疫苗临床III期已完成全部入组,期待后续进展。2023年7月,《Vaccine》杂志发表了欧林生物与中国人民解放军陆军军医大学合作研发的重组金葡菌疫苗II期临床试验研究论文。II期临床试验研究结果表明,公司重组金葡菌疫苗在中国18-70周岁骨科手术目标人群中接种的安全性良好;特异性抗体水平在首针接种后第7天开始增加,并在10-14天达到峰值,免疫原性良好。金葡菌疫苗已于2025年5月完成6000例三期临床入组,预计后续将读出完整三期临床报告数据。后续第二适应症选定压疮(褥疮)患者,已与CDE沟通IND,计划完成准备工作后正式递交,期待后续进展。

PBPV:实现广阔血清型覆盖率,康希诺PBPV临床I期结果积极。康希诺自主研发的PBPV(肺炎球菌蛋白疫苗)采用基于肺炎球菌表面蛋白A(PspA,一种几乎所有肺炎球菌表达的高度保守蛋白)为抗原。与现有肺炎疫苗相比,PBPV具有更高血清覆盖率(至少98%的肺炎球菌株覆盖率),可以有效防止“血清型替代”的产生。同时本产品生产工艺更为简便,易于放大和质量控制。PBPV还可诱导T细胞依赖性免疫反应,对婴儿和老年人预计都有良好的免疫反应。康希诺开展了针对PBPV的Ia期及Ib期临床研究,结果表明,PBPV在成人及老年人群中具有良好的安全性,单剂接种即可诱导显著的结合抗体,以及针对跨家族/亚类肺炎链球菌的功能性杀菌抗体应答,进一步证明了该候选疫苗的广谱性和潜在公共卫生价值。公司将基于I期临床试验中获得的初步结果,进行下一阶段PBPV研发工作的评估和规划。

六价诺如病毒疫苗:目前全球最高价的在研管线,康华生物实现对外授权。康华生物自主研发了基于病毒样颗粒(VLP)的6价诺如病毒候选疫苗(Hexa-VLP),涵盖GI.1、GII.2、GII.3、GII.4、GII.6和GII.17基因型,佐用为氢氧化铝。临床前试验表明,接种2-3次Hexa-VLP可以诱导有效且持久的阻断抗体反应,尤其是对于新兴的GII.P16-GII.2和GII.17基因型。康华生物于2024年1月与 HilleVax 签署《独家许可协议》,授权 HilleVax 在除中国(含港澳台)以外地区对重组六价诺如病毒疫苗及其衍生物进行开发、生产与商业化,交易金额包括首付款1500万美元,最高2.555亿美元的开发里程碑和销售里程碑款项,以及实际年净销售额个位数百分比的特许权使用费。该管线已于2023年9月获得美国 FDA 临床试验许可,预计即将由合作方开启在美国的临床试验。

康泰生物布局肺炎克雷伯菌疫苗,填补全球研发空白。肺炎克雷伯菌是临床中耐药性与致病力极强的细菌之一,尤其是对碳青霉烯类抗生素耐药的肺炎克雷伯菌(CRKP),几乎对目前所有一二线抗生素耐药。世界卫生组织发布的《2024年细菌类重点病原体目录》中,碳青霉烯耐药肺炎克雷伯菌被列为关键优先级。2025年8月,康泰生物与陆军军医大学邹全明教授团队签署肺炎克雷伯菌疫苗项目技术转让合同,转化金额5.3亿元,按里程碑付款。目前已经完成成药性研究和初步安全性评价,在肺炎模型中对肺炎克雷伯菌临床菌株感染的保护率稳定大于80%,具有良好的有效性及广谱性。

未来政策趋势:关注商业保险、医防融合及行业并购相关政策
商保发展有望带来支付端增量。2025年6月,中共中央办公厅、国务院办公厅公布了此前印发的《关于进一步保障和改善民生 着力解决群众急难愁盼的意见》。《意见》中提出,要“完善基本医疗保险药品目录调整机制,制定出台商业健康保险创新药品目录,更好满足人民群众多层次用药保障需求”。

疫苗首入商保创新药目录,开辟新支付通道。2025年8月,国家医保局公布的商保创新药目录初审名单中,中慧生物的四价流感病毒亚单位疫苗成为唯一一款通过形式审查的疫苗产品。这是疫苗首次进入商业保险目录,标志着预防性生物制品在医保支付体系中的破冰。疫苗纳入商保目录,有助于减轻公众经济负担、盘活医保个人账户结余资金,并为高价值创新疫苗开辟了新的支付通道。目前该目录已通过形式审查,后续还需面临专家评审、谈判竞价/价格协商等环节考验。

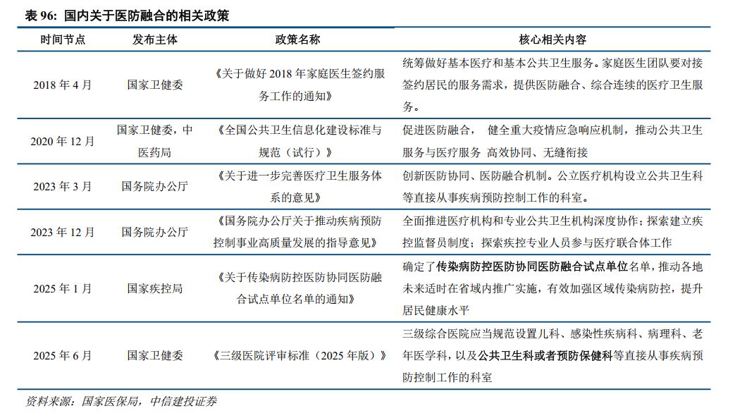
医防融合政策陆续出台,从概念提出到措施落地。在中国,面对公共卫生事件的突发性和人口老龄化的加剧,医防融合的战略意义和急迫性愈加凸显。医防融合旨在破除公共卫生与医疗服务体系间的隔阂,通过预防与医疗资源的整合共享,构建起全方位、立体化的健康服务体系。自2018年首次在政策端提出以来,国家高度重视医防融合概念,并出台了一系列相关政策。2025年至今,国家疾病预防控制局和卫生健康委先后发布《关于传染病防控医防协同医防融合试点单位名单的通知》和《三级医院评审标准(2025年版)》,强化了医疗机构在疫苗接种服务中的职能定位,通过医防融合试点促进疫苗接种服务与临床医疗的有机结合,从而推动医防融合概念落地,为提升接种覆盖率和服务质量奠定了制度基础。

行业并购相关政策陆续出台,重点关注医药领域。近年来,国内围绕行业并购整合出台了一系列顶层设计与地方配套政策,形成“中央引导+地方落实”的政策体系,重点支持科技领域补链强链、传统产业升级及产业链协同整合,并简化并购重组交易相关审核流程,允许使用创新支付工具,增强监管包容。从各地政策来看,生物医药、电子科技等领域成为鼓励并购重组的重点行业,有助于疫苗行业的实现并购整合,提高行业集中度的同时减少无序竞争,促进行业健康发展。

疫苗出海:产品销售&技术授权并重,推动国际化进程
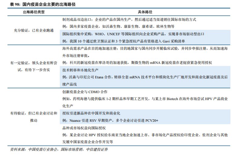
疫苗行业国际化进入方式多元化,成品出口为目前主流方式。企业进入国际市场的过程就是企业将其自身拥有的产品及资源,比如技术、资金、自身品牌或者管理经验等,通过多种方式进入目标国家或地区的过程。按照目前国内疫苗企业的出海进度,较为主流且成熟度较高的方式主要有两种:1)成品双边出口;2)国际组织采购及非市场驱动的产品出口(如当地政府采购)。此外,还有技术转移和本地化生产、授权引进产品、对外授权等多种方式。

疫苗出海从成品出口向价值链上下游延展。随着疫苗企业出海事业持续推进,出海动作也在价值链上下游加速延展深化。从单一的双边注册出口成品向灌装技术转移、海外建厂商业化生产、开展海外临床试验、海外合作研发或者授权早期品种等,逐步从下游向上下游全链条过渡。

产品出海未来有望加速,国际化模式趋于多元。受限于PQ认证和政策限制,目前我国企业开展国际化策略主要以出口疫苗成品为主,出口金额及数量相对较小。随着企业在新冠疫情期间积累了丰富的国际化经验和资源,对国际化的重视程度提高,加之2022年8月WHO宣布中国通过标准升级后的疫苗国家监管体系(NRA)评估,我国疫苗体系与国际进一步接轨,产品出海未来有望加速。且未来国际化模式将趋于多元,从成品供应向本地化生产转移,以及合作开发和授权引进方向实现更多拓展。

疫苗行业展望:关注产品销售改善及创新管线进展
部分产品销售成绩较好,放量趋势有望延续。前三季度部分产品渠道库存水平持续优化,叠加竞争格局较好,企业持续推进终端销售,从而保持较好的放量趋势。预计25Q4及26年,部分市场空间较大、竞争格局较好的重磅疫苗品种仍有望保持销售增长趋势。