热门资讯> 正文
2026-01-16 12:18
小小航海士究极保姆级图文攻略来啦!手把手教你无bug通关,从基础操作到全路线规划,一步不落,看了就会!
最新修改内容以//标注
搜刮可提升拾取效率,建议每次行动前手动存档以防意外。海上航行推荐使用弗拉海姆,其加速效果显著。常规战斗首选表妹(妲琪亚娜),但遭遇海怪时更推荐弗拉海姆,尤其对抗章鱼类敌人时,其技能伤害更高且能完全释放。
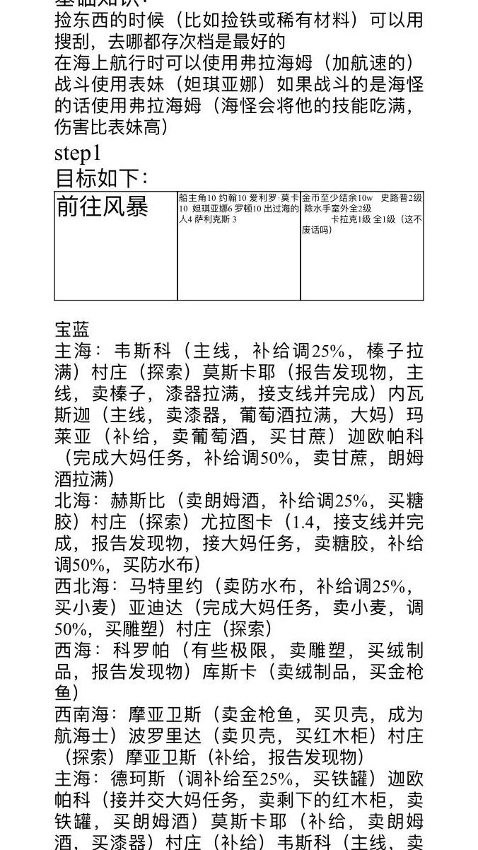
step1
目标如下:
“前往风暴
船员等级:主角10级,约翰10级,爱利罗·莫卡10级,妲琪亚娜6级,罗顿10级,出过海者4级,萨利克斯3级。
金币至少保留10万,史路普升至2级,除水手室外全部建筑升到2级,卡拉克升至1级,其余均升至1级。
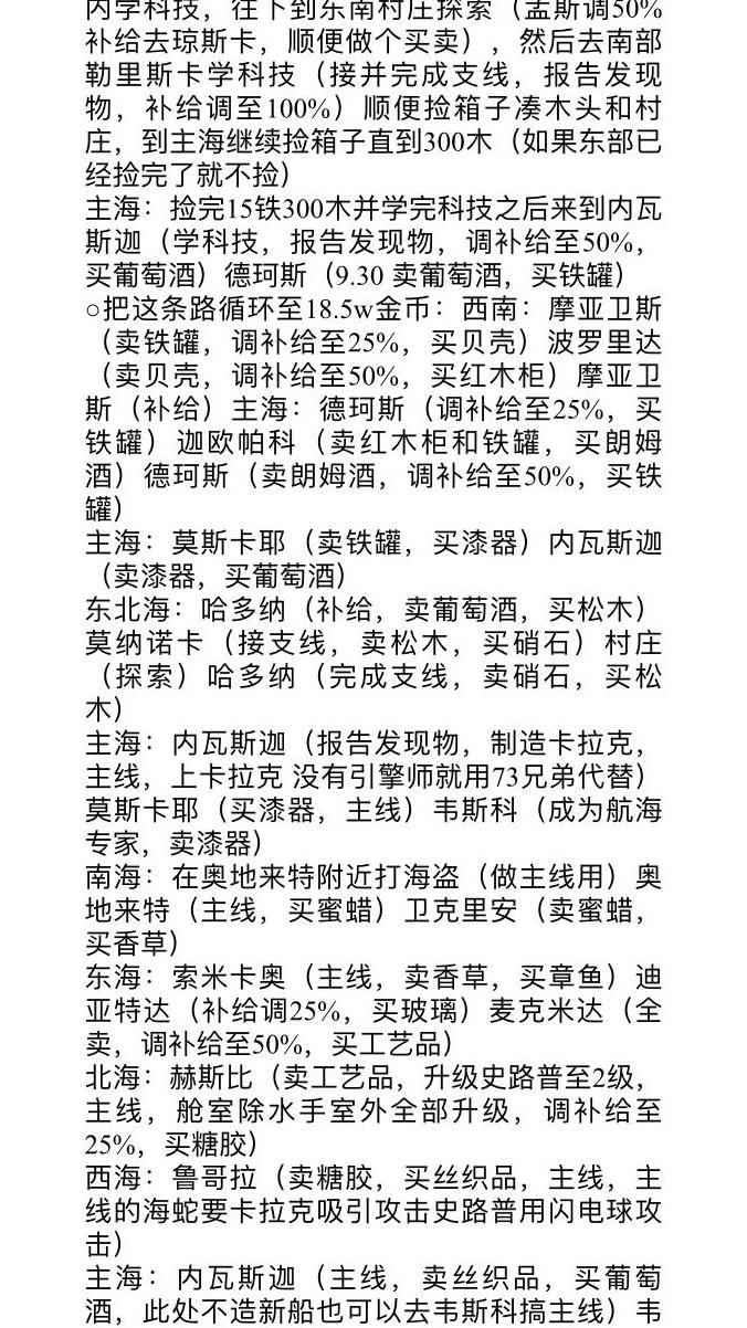
宝蓝主海路线:先至韦斯科推进主线,补给调至25%,满载榛子;接着探索村庄,前往莫斯卡报告发现物,完成主线并出售榛子,同时购齐漆器并承接完成支线任务;随后抵达内瓦斯迦继续主线,卖出漆器,购足葡萄酒,并与大妈互动;转往玛莱亚补充物资,出售葡萄酒并采购甘蔗;最后到达迦欧帕科,完成大妈任务,补给提升至50%,售出甘蔗并备满朗姆酒。
北海区域:赫斯比出售朗姆酒,补给调整25%,购买糖胶;探索村庄。尤拉图卡(1.4级)接取并完成支线任务,提交发现物报告,承接大妈任务,出售糖胶,补给提升50%,购入防水布。西北海:马特里约出售防水布,补给恢复25%,采购小麦。亚迪达完成大妈任务,出售小麦,补给增至50%,购得雕塑。沿途探索村庄。
西海区域:科罗帕主营雕塑与绒制品交易,可报告发现物;库斯卡主打绒制品销售,收购金枪鱼。
西南海域路线:先至摩亚卫斯购买贝壳并出售金枪鱼,招募航海士;前往波罗里达用贝壳换红木柜;探索附近村庄;返回摩亚卫斯补给并汇报发现。
主航线:先至德珂斯,补给调整为25%,购买铁罐;前往迦欧帕科,承接并完成大妈任务,出售剩余红木柜与铁罐,购入朗姆酒;抵达莫斯卡,补充物资,售出朗姆酒,买入漆器;途经村庄进行补给;再至韦斯科推进主线,出售漆器,购买榛子,招募炮手;最后前往阿斯特,执行4.11任务,卖出榛子,补给调满至100%,水手调配至一半,不接支线任务。
前往东部拾取宝箱,收集至15铁,顺路探索东部村庄。到麦克米达遛狗完成支线任务并提交发现物报告。在洛尔瓦内学习科技,南下探索东南村庄,途中让孟斯携带50%补给前往琼斯卡,顺道进行交易。
前往南部勒里斯卡学习科技,顺道完成支线任务,提交发现物报告,并将补给恢复至满值。沿途收集箱子获取木材,途经村庄时一并搜集,抵达主海后继续拾取箱子,累计获得300木材,若东部已清理则跳过。
主海在收集15铁和300木并完成科技学习后,前往内瓦斯迦学习科技、报告发现物、将补给调至50%并购买葡萄酒,随后前往德珂斯,在9:30出售葡萄酒并采购铁罐。
循环路线至18.5万金币:从西南出发,经摩亚卫斯出售铁罐,补给调至25%并购入贝壳;前往波罗里达卖出贝壳,补给提升至50%,买入红木柜;返回摩亚卫斯补充物资。
主航线:德珂斯补给调至25%,购铁罐;迦欧帕科出售红木柜与铁罐,购入朗姆酒;返回德珂斯卖出朗姆酒,补给提升至50%,再购铁罐;前往莫斯卡出售铁罐,买入漆器;最后抵达内瓦斯迦,售出漆器,购进葡萄酒。
东北海域路线:哈多纳补给并交易葡萄酒与松木,莫纳诺卡承接支线并买卖松木、硝石,途中探索村庄,最后返回哈多纳完成任务并调整物资。
主海路线:内瓦斯迦报告发现物并制造卡拉克,前往上卡拉克(若无引擎师可由73兄弟替代,建议先完成主海引擎师任务并安装);随后至莫斯卡购买漆器推进主线,最后抵达韦斯科成为航海专家并出售漆器。
南海区域:奥地来特附近清剿海盗推进主线,该地可购蜜蜡;卫克里安出售蜜蜡并收购香草。
东海路线:索米卡奥出售香草,购入章鱼;迪亚特达补给调整25%,购买玻璃;麦克米达全部货物售出,补给提升至50%,购入工艺品。北海路线:赫斯比出售工艺品,将史路普升级至二级,完成主线任务,除水手室外所有舱室升级,补给调至25%,并购买糖胶。
西海区域:鲁哥拉售卖糖胶并收购丝织品,主线任务需用卡拉克引开海蛇,再以闪电球攻击史路普。
主海路线:内瓦斯迦主营丝绸销售并采购葡萄酒,无需造船即可前往韦斯科推进主线;韦斯科出售葡萄酒、收购榛子,并承接支线任务。
南海区域:卫克里安负责榛子交易、收购香草;勒里斯卡承接主线任务,出售香草并采购玻璃制品。
风暴北:亚达孟迦(237年11月29日,出售香草,收购鱼肉)
step1完成


